卡车之家 来卡车之家App
及时获取
最新卡车资讯
你好, 网站地图
卡车之家,商用车互动服务平台 全国
选择地区
全国 北京 河北 江苏 浙江 山东 河南 广东 上海 四川 重庆 山西
扫码下载APP

微信扫一扫下载详情

关注微信

微信扫一扫关注详情

轻卡 重卡 微车 牵引车 载货车 自卸车 皮卡 挂车 专用车 总成/配件 电动车
卡车之家
您的当前位置:首页 > 卡车新闻 > 业界动态

年龄放宽至60岁!交通部要修改这一条例

【卡车之家 原创】为进一步步深化“放管服”改革要求,提升道路运输管理服务质量和水平,交通部起草了《道路运输条例(修订草案征求意见稿)》,现向社会公开征求意见。

年龄放宽至60岁!交通部要修改这一条例

●  与公安部同步 《意见稿》修改驾驶员年龄限制

从《意见稿》中我们可以看到,在第二节货运板块、第三十条“从事货运经营的驾驶人员,应当符合下列条件”中,建议驾驶员年龄不超过60周岁。

年龄放宽至60岁!交通部要修改这一条例

想必大家还记得,10月22日,公安部召开新闻发布会,通报“异地办”“便捷办”“网上办”等三个方面12项公安交管优化营商环境新措施中,曾明确“申请大中型客货车驾驶证年龄上限由50周岁调整至60周岁”,而此次交通部《道路运输条例(修订草案征求意见稿)》也调整了这一年龄限制。

●  六条内容涉及网络货运 或将成为监管重点

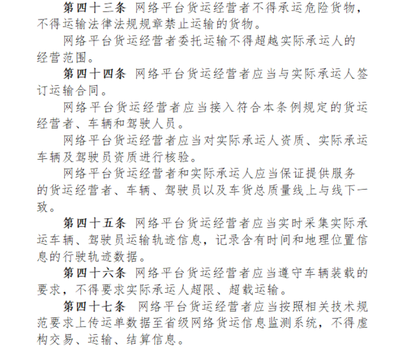
我们还可以看到,在第二节货运板块中,包括第三十四条、第四十三条、第四十四条、第四十五条、第四十六条、第四十七条都为网络货运的内容,这也充分表明网络货运将成为下一步交通部监管的重点。

年龄放宽至60岁!交通部要修改这一条例

除此之外,我们还注意到一点,在第三十九条中表示,鼓励使用集装化的运输工具运输生猪等活畜禽。

年龄放宽至60岁!交通部要修改这一条例

当然,《道路运输条例(修订草案征求意见稿)》涉及多方面的内容,有需求的朋友可以到交通部官网查看。

如果大家有什么意见,可通过以下途径和方式提出反馈:

1、登录交通运输部网站(网址:http://www.mot.gov.cn),进入首页右侧的“互动”栏“意见征集”点击“关于《道路运输条例(修订草案征求意见稿)》公开征求意见的通知”提出意见。

2、电子邮箱:jtbtfc@mot.gov.cn

3、通信地址:北京市东城区建国门内大街11号交通运输部法制司条法一处(100736)

意见反馈截止时间为2020年12月2日。

●  编后语

驾驶员年龄放宽到了60岁,但其实对于很多司机来说,到那个时候眼神不行了,反应能力也会下降,对于整个物流行业缺司机的现状并不会产生太大的影响,大家怎么看呢?(文/高李敏 信源/交通部官网)

文章标签:
12下一页阅读全文
提示:支持键盘"← →"键翻页

本文导航

  • 第1页:修改要点:驾驶员年龄放宽至60岁
条网友评论

下一篇

卡友询问国四何时淘汰?交通部:未要求

大家都知道,今年是打赢蓝天保卫战决战之年,从前期风风火火的国三禁行到淘汰,到近期全国多地已经开始限行国四并禁止进入厂区运输,这无疑给许多卡友... 2020年11月04日
我要评论 意见反馈