卡车之家 来卡车之家App
及时获取
最新卡车资讯
你好, 网站地图
卡车之家,商用车互动服务平台 全国
选择地区
全国 北京 河北 江苏 浙江 山东 河南 广东 上海 四川 重庆 山西
扫码下载APP

微信扫一扫下载详情

关注微信

微信扫一扫关注详情

轻卡 重卡 微车 牵引车 载货车 自卸车 皮卡 挂车 专用车 总成/配件 电动车
卡车之家
您的当前位置:首页 > 政策法规 > 道路交通政策

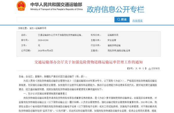
危险品运单管理难?交通部又出台新政策

卡车之家
外貌協會的會長

做一个帅气的卡友很累,这点我真的深有体会。

危险品运输车要大改?交通部接二连三的发布新规新政策,这回又对危险品运输车的运单做出来这些要求!原文如下:

危险品运单管理难?交通部又出台新政策

交通运输部办公厅关于加强危险货物道路运输运单管理工作的通知

各省、自治区、直辖市、新疆生产建设兵团交通运输厅(局、委):

为深入贯彻《危险货物道路运输安全管理办法》(交通运输部2019年第29号令,以下简称《办法》),严格落实危险货物道路运输运单制度,切实强化运输过程安全管理,加快提升行业数字化服务和监管能力,推动行业治理能力和治理体系现代化,更好地支撑交通强国建设,经交通运输部同意,现就加强危险货物道路运输运单管理有关事项通知如下:

充分认识实施运单管理制度的重要意义

危险货物道路运输运单是传递危险货物危险性等各项重要信息的载体,是《办法》要求强制使用的运输单证。全面落实运单制度,对监督危险货物道路运输企业(以下简称运输企业)履行车辆、人员安全管理责任,强化运输过程安全管理具有重要作用。

2015年以来,我部在全国13个省份组织开展的危险货物道路运输电子运单(以下简称电子运单)试点工作经验表明,实施电子运单管理,对于推动解决危险货物道路运输存在的“监而不控”、“以包代管”、非法托运和运输等问题,加强危险货物道路运输安全监管,促进企业规范化管理,提高行业监管科学性和精准性,带动行业降本增效具有显著效果。

地方各级交通运输主管部门要充分认识全面实施运单管理制度的重要意义,结合危险货物道路运输安全监管系统建设,加强工作统筹、注重系统衔接、强化管理应用,加快推进危险货物道路运输运单电子化工作,确保运单制度落实到位、发挥实效。

认真做好运单制度培训及行业数据清理工作

(一)深入推进运单制度宣贯。地方各级交通运输主管部门要按照《办法》规定的运单制度、使用要求和《危险货物道路运输规则》(JT/T 617—2018,以下简称JT/T 617)明确的运单格式,组织开展宣贯培训,确保危险货物运输行政管理人员、交通综合执法人员、运输企业负责人、安全管理人员、业务调度人员等正确理解、全面掌握相关工作要求,切实做到统一标准、统一要求。

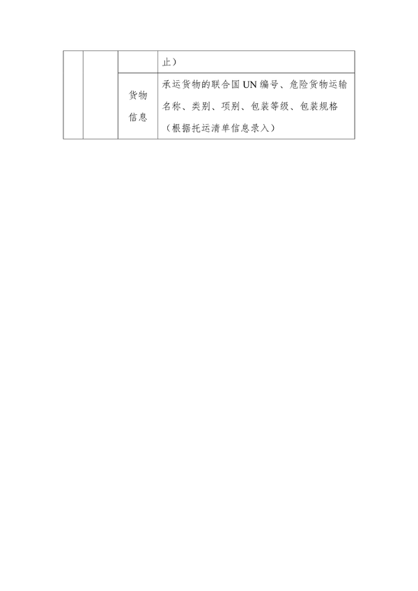
(二)集中开展基础数据清理。地方各级交通运输主管部门要指导和督促辖区内运输企业对照《危险货物道路运输运单基础信息表》(见附件1),全面梳理危险货物运输基础信息,并于2020年7月底前完成数据清理和完善工作,确保数据准确有效,为电子运单应用夯实基础。

危险品运单管理难?交通部又出台新政策

危险品运单管理难?交通部又出台新政策

危险品运单管理难?交通部又出台新政策

建设完善电子运单管理系统

(三)加快建设省级运单监管子系统。各省级交通运输主管部门要按照《交通运输部办公厅关于加强危险货物道路运输安全监管系统建设工作的通知》(交办运函〔2017〕333号,以下简称《通知》)要求,在2020年底之前完成危险货物道路运输安全监管系统省级工程(以下简称省级危货系统)建设。

危险货物道路运输安全监管系统运单监管子系统(以下简称运单监管子系统)是省级危货系统的核心功能模块,也是实现全链条监管的基础。各省级交通运输主管部门要采取切实措施,确保2020年9月底之前实现运单监管子系统上线运行。

对于已完成运单监管子系统建设并实现应用的省份,要进一步查漏补缺、优化完善系统功能,充分发挥系统作用,加快实现电子运单“多方联动、协同应用、精准监管”。

对于正在建设运单监管子系统的省份,要做好基础数据校对工作,加快系统开发建设,确保运单监管子系统符合《交通运输部办公厅关于印发危险货物道路运输安全监管系统省级工程建设指南的通知》(交办运函〔2018〕763号,以下简称《建设指南》)、《危险货物道路运输运单制作及使用指南》(附件2,以下简称《运单制作指南》)、《危险货物道路运输电子运单信息交互技术规范(暂行)》(附件3,以下简称《交互规范》)等要求,并实现与运政系统、联网联控系统数据共享与协同联动。

危险品运单管理难?交通部又出台新政策

危险品运单管理难?交通部又出台新政策

危险品运单管理难?交通部又出台新政策

危险品运单管理难?交通部又出台新政策

危险品运单管理难?交通部又出台新政策

危险品运单管理难?交通部又出台新政策

危险品运单管理难?交通部又出台新政策

危险品运单管理难?交通部又出台新政策

对于尚未开展运单监管子系统建设的省份,可以按照《建设指南》、《运单制作指南》、《交互规范》尽快完成自建,也可以使用统一的电子运单监管通用软件,尽快实现运单电子化。同时,要优化系统部署环境,做好与相关系统的接口对接工作,为实现电子运单全国联网奠定基础。

(四)推进全面应用企业电子运单管理系统。地方各级交通运输主管部门要指导和督促辖区内运输企业做好企业电子运单管理系统建设部署和联网调试工作。鼓励运输企业按照JT/T 617、《运单制作指南》、《交互规范》的要求,开发应用企业电子运单管理系统,实现基础信息核验、运输任务调度、运单填写派发、运单状态管理等功能,完成与运单监管子系统互联对接。

(五)加快实现运单监管子系统与部级交互系统联网。各省级交通运输主管部门要按照《交互规范》的要求,于2020年10月底前完成与部级危险货物道路运输电子运单信息交互系统(以下简称部级交互系统)对接联调工作,实现电子运单数据跨省联网共享。技术支持单位要协助各省级交通运输主管部门解决联网工作中遇到的技术问题,做好部省电子运单互联互通验收以及运单联网数据质量跟踪检查等工作。

加强基于运单数据的行业管理应用

(六)规范执法监督检查。地方各级交通运输主管部门要严格按照《办法》的规定,依法依规对于未按照规定制作运单的承运人以及未按规定随车携带运单的驾驶人实施处罚。使用纸质运单的,运单数据项需与《运单制作指南》一致,版式可有所差别,承运企业需加盖本单位公章。地方各级交通运输主管部门要力争在2021年1月1日以前全面实现辖区内危险货物道路运输运单电子化(特殊时段除外)。

(七)强化事中事后监管。地方各级交通运输主管部门应充分借鉴相关省份电子运单试点经验,结合本地实际,定期评估企业电子运单使用情况,细化企业运单使用评估标准,并纳入年度企业质量信誉考核管理,探索建立企业质量信誉考核结果与安全检查等工作相关联的工作机制。

(八)强化全链条的协同监管。各省级交通运输主管部门要推动实现运单监管子系统、道路运政管理信息系统、联网联控系统的数据融合和业务联动,通过交叉比对,打造数据闭环,形成监管合力,提高监管效率。要积极协调与公安交通管理部门相关系统数据对接,加强公安卡口监控数据与运单数据的比对,有效打击未按规定使用运单等违规行为。大力推进运单监管子系统与装货人查验系统的数据对接,便于装货人在装货环节进行运单查验,实现危险货物道路运输全过程监管。

(九)加强数据应用分析。部公路院要定期编制并发布危险货物道路运输行业监测分析报告,为管理部门科学研判危险货物道路运输市场运行状况,及时引导调控市场供需提供决策支持。地方各级交通运输主管部门也要基于电子运单数据,加强对本地区运输行业监测分析工作,推动行业科学、有序、健康发展。

强化保障措施

(十)加强组织领导。各省级交通运输主管部门要高度重视电子运单系统建设工作,强化组织领导,为工作开展提供良好条件和人员保障。要制定具体实施计划,明确任务、细化分工,倒排工期、压茬推进。强化沟通交流,及时解决建设过程中出现的各类问题。

(十一)加强宣传推广。地方各级交通运输主管部门要通过政府门户网站、微信公众号等媒体渠道进一步加大电子运单制度的宣传推广,要加强与公安、应急管理等部门的沟通协作,推动开展对危险化学品托运人、装货人的宣贯引导,强化装货环节运单查验,提升运单制度执行效果。

条网友评论

下一篇

高速救援要先交定金300元?可别再上当了

4月11日,湖南高速公路邵阳路政支队大水路政大队路政巡查队员杨能成、黄锦文巡查至G60沪昆高速东往西方向1340+800M处时,发现一辆车开着双闪灯停靠在... 2020年04月17日
我要评论 意见反馈