卡车之家 来卡车之家App
及时获取
最新卡车资讯
你好, 网站地图
卡车之家,商用车互动服务平台 全国
选择地区
全国 北京 河北 江苏 浙江 山东 河南 广东 上海 四川 重庆 山西
扫码下载APP

微信扫一扫下载详情

关注微信

微信扫一扫关注详情

轻卡 重卡 微车 牵引车 载货车 自卸车 皮卡 挂车 专用车 总成/配件 电动车
卡车之家
您的当前位置:首页 > 政策法规 > 产业政策

货车上牌先过检测线 都检查啥你知道吗?

●  如何进行检测?

货车上牌先过检测线 都检查啥你知道吗?

车辆唯一性检查主要通过目视对比检查(就是目测),有条件时,可使用能自动识别车辆识别代号、发动机号码的仪器设备。联网检查则是利用联网信息系统查询车辆事故以及违法信息,这主要针对的是二手车,新车不存在这个问题。

车辆特征参数检查中对于外廓尺寸使用自动测量装置检测,轴距、整备质量、栏板高度、货厢等都通过尺子、地磅等专业测量工具测量。核定载人数、后轴钢板弹簧片数等都通过目视检查。

货车上牌先过检测线 都检查啥你知道吗?

车辆外观检查也主要通过目视检查。安全装置检查中汽车安全带、三角警告牌等可以目测检查的均使用目测。限速功能或限速装置需通过审查机动车产品公告、车辆合格证等技术凭证资料,防抱死装置则需要打开电源,观察“ABS”指示灯,对于观察则需检查相关装置。

货车上牌先过检测线 都检查啥你知道吗?

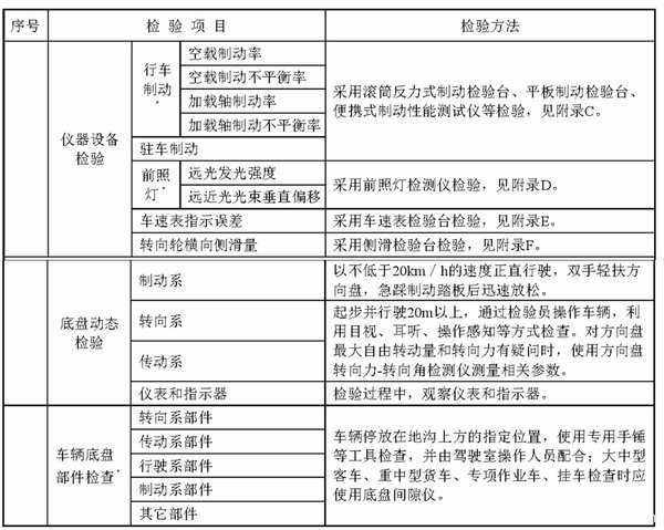
底盘动态检验、底盘部件检查以及仪器设备检验方法可参考上图。

●  检验流程

货车上牌先过检测线 都检查啥你知道吗?

机动车检验流程如上图所示,看起来整个流程并不多,但是由于各种因素影响,耗时比较久。笔者之前陪卡友年检的时候也曾有过“排队一整天,检车两小时”的经历。

货车上牌先过检测线 都检查啥你知道吗?

机动车检测还有一些基本要求:送检车辆应当保持清洁,无明显漏油、漏水、漏气现象,轮胎完好,轮胎气压正常且胎冠花纹中无异物,发动机应运转平稳,怠速稳定,无异响;装有车载诊断系统的车辆,不应有防抱死制动系统(ABS)、电动助力转向系统(EPS)以及其他与行车安全相关的故障信息。

●  编者语:

只有通过车辆检测线之后,才能上户上牌,在这里也提醒大家,在送检之前,应该对自己的车辆自行检查,看是否符合标准,如果达不到上面的要求,将会被要求整改,费时费力。(文/王雪洁 图/卡车之家)

●  相关阅读:

将用红外线检测改装 2017年检新规来了!

年检新标准出炉 3月1日起检车雪上加霜

货车上牌先过检测线 都检查啥你知道吗?

文章标签:
上一页123阅读全文
提示:支持键盘"← →"键翻页
条网友评论

下一篇

逆天了!2月重卡销量近9万 解放翻两番

最新消息——2月份的重卡销量再度打破历史记录!据透露,2月份的重卡销量接近9万辆,相比去年2月份销量上涨1.5倍.重卡市场所有厂家销量均大幅增长!... 2017年03月02日
我要评论 意见反馈