卡车之家 来卡车之家App
及时获取
最新卡车资讯
你好, 网站地图
卡车之家,商用车互动服务平台 全国
选择地区
全国 北京 河北 江苏 浙江 山东 河南 广东 上海 四川 重庆 山西
扫码下载APP

微信扫一扫下载详情

关注微信

微信扫一扫关注详情

轻卡 重卡 微车 牵引车 载货车 自卸车 皮卡 挂车 专用车 总成/配件 电动车
卡车之家
您的当前位置:首页 > 卡车新闻 > 业界动态

被约谈后的货拉拉:承诺半年补贴超5亿元

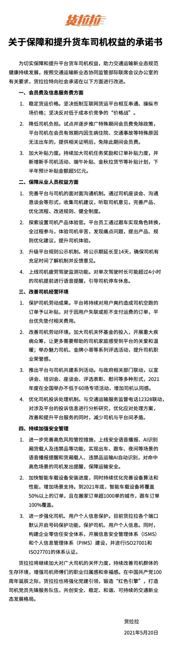
【卡车之家 原创】在约谈风波结束之后,货拉拉官方微博发布了《关于保障和提升货车司机权益的承诺书》。其中,稳定货运价格、特殊期间减免会员费、制定补贴计划,下半年补贴司机超5亿元、收集司机建议、改善司机劳动环境、优化司机处理机制等措施,进一步降低了平台司机的工作压力,保障了司机的合法权益。

被约谈后的货拉拉:承诺半年补贴超5亿元

值得注意的是,据承诺书显示:货拉拉将与交通运输服务监督电话12328进行联动。“12328”热线是全国统一的交通运输服务监督电话,隶属于交通运输部。也就是说,卡友们对平台的投诉,会由交通部门整理并反馈给货拉拉。从侧面来讲,货拉拉就处在卡友、交通部的双层监督下。有了交通部的制约,相信货拉拉今后会更加重视卡友、运行机制也会更加完善。

编后语:

相信在多方共同努力的情况下,卡友们的合法权益会得到进一步的保障。可以说货拉拉发布的承诺书,为网络货运行业开了一个好头。卡友们还有哪些建议呢?欢迎在评论区留言讨论。(信源/货拉拉 文/杨珮琳)

条网友评论

下一篇

即日起整治!浙江严查拉管、拉卷货车

货车驾驶员请注意!即日起,浙江省全省开展整治行动!重点严查“拉管、拉卷”等为主要类型的货车.交警部门将深入生产企业、运输企业、转运场站及港... 2021年05月21日
我要评论 意见反馈