卡车之家 来卡车之家App
及时获取
最新卡车资讯
你好, 网站地图
卡车之家,商用车互动服务平台 全国
选择地区
全国 北京 河北 江苏 浙江 山东 河南 广东 上海 四川 重庆 山西
扫码下载APP

微信扫一扫下载详情

关注微信

微信扫一扫关注详情

轻卡 重卡 微车 牵引车 载货车 自卸车 皮卡 挂车 专用车 总成/配件 电动车
卡车之家
您的当前位置:首页 > 政策法规 > 产业政策

西部大开发"36条" 卡车行业也在风口上

卡车之家
外貌協會的會長

做一个帅气的卡友很累,这点我真的深有体会。

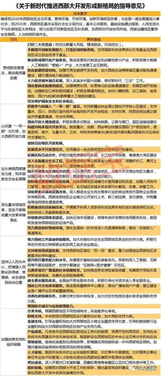
时隔14个月之后,这份文件终于来了。5月17日,新华社受权发布《中共中央、国务院关于新时代推进西部大开发形成新格局的指导意见》(以下简称《意见》)。《意见》共七大点,三十六条,超1万字。

西部大开发'36条' 卡车行业也在风口上

西部大开发自提出至今已经20年,为何此时又进中央文件?这1万字的指导意见里,跟卡车行业发展有着千丝万缕的关联。

首先是西部的基础设施建设。传统基建里涉及60多个行业,一拉动则全面盘活。《意见》的多条措施都涉及到基础建设方面的要求。分析人士认为,推动西部大开发形成新格局,基础设施仍是重点任务。

一方面西部地区的基础设施水平相比东部还比较落后,部分区域甚至通车、用水、电力等基础配套设施还没有充分解决,有很大的基建需求。

另一方面,“一带一路”对外开放战略是西部地区快速发展的战略机遇,配套的基础建设量级非常大,涉及到港口、物流、交通、输配电、仓储等方方面面,在基建上贡献了非常大的增量需求。

国内卡车企业将在西部基础设施建设等领域,尤其是工程车、自卸车牵引车重卡车型将在西部大开发中发挥重要作用,这对国内重卡企业来说无疑存在重大商机,可以预计,西部也将成为重卡企业争夺的主战场。

西部大开发'36条' 卡车行业也在风口上

资料显示,西部大开发的范围包括12个省、自治区、直辖市,加上3个自治州:四川省、陕西省、甘肃省、青海省、云南省、贵州省、重庆市、广西壮族自治区、内蒙古自治区、宁夏回族自治区、新疆维吾尔自治区、西藏自治区、湖北恩施土家族苗族自治州、湖南湘西土家族苗族自治州、吉林延边朝鲜族自治州。

西部这12个省市总面积为685万平方公里,约占全国的71.4%,而多数省份的基础建设水平严重落后于全国平均水平。在基建很可能大发力的2020年,叠加“一带一路”战略,西部落后的基建让政策制定有了很大的施展空间。

《意见》的具体措施中,基础建设相关描述最多,比如成都重庆西安城市建设、运输通道建设、川藏铁路等工程建设、“一带一路”沿线建设、西电东送建设等。这是西部大开发补短板的一步,基础设施完善,才能真正托起高新科技发展、民生改善、生态环境保护等一系列伟大规划。

对于基建来说,传统基建仍占据主导(1-4月专项债投向,传统基建占比为63%左右),可以起到稳增长的作用。与之相关的工程自卸车、工程机械、水泥、建筑建材板块再次迎来大发展。

此外,在整个《意见》当中,物流亦被提及9次之多,显示中央在西部大开发问题上对物流业是非常重视。

《意见》提出,要加强综合客运枢纽、货运枢纽(物流园区)建设。完善国家物流枢纽布局,提高物流运行效率。目前,西部比较正宗的物流业上市公司是广汇物流。而在西部产业扶贫标的中,仅有圆通速递一家物流上市公司。

目前中央的纲领性文件已经出台,接下来国家发展改革委等部门还将出台一系列具体落实政策,西部各省份也在制定实施方案,明确阶段性重点任务,推动新一轮西部大开发走深走实。中国卡车信息网会持续关注后续政策落地情况,第一时间与各位读者分享。

条网友评论

下一篇

2019卡车业发展趋势 预计2020销量下滑

2019年,得益于治超趋严、老旧车淘汰、基建投资增速回升以及国VI升级等因素,卡车市场销量保持增长态势;同时受新能源补贴标准下滑影响,客车市场销量... 2020年05月19日
我要评论 意见反馈