卡车之家 来卡车之家App
及时获取
最新卡车资讯
你好, 网站地图
卡车之家,商用车互动服务平台 全国
选择地区
全国 北京 河北 江苏 浙江 山东 河南 广东 上海 四川 重庆 山西
扫码下载APP

微信扫一扫下载详情

关注微信

微信扫一扫关注详情

轻卡 重卡 微车 牵引车 载货车 自卸车 皮卡 挂车 专用车 总成/配件 电动车
卡车之家
您的当前位置:首页 > 政策法规 > 道路交通政策

卡友注意! 交通部新发42项运输业标准

卡车之家
簡簡單單

做一个帅气的卡友很累,这点我真的深有体会。

交通运输部关于发布《危险货物道路运输规则》等34项交通运输行业标准和废止《围油栏》等8项交通运输行业标准的公告

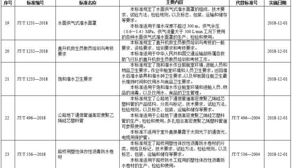
《危险货物道路运输规则》等34项交通运输行业标准(2018年第3批,见下图)业经审查通过,现予发布。发布的标准均为推荐性标准,由人民交通出版社出版。

卡友注意! 交通部新发42项运输业标准

卡友注意! 交通部新发42项运输业标准

卡友注意! 交通部新发42项运输业标准

卡友注意! 交通部新发42项运输业标准

卡友注意! 交通部新发42项运输业标准

卡友注意! 交通部新发42项运输业标准

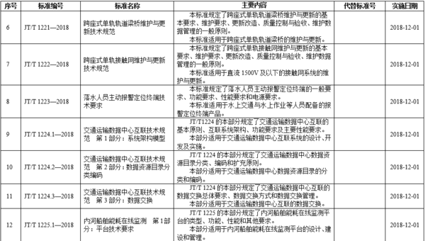
根据《深化标准化工作改革方案》(国发〔2015〕13号)和《推荐性标准集中复审工作方案》(国标委综合〔2016〕28号),交通运输部组织开展了交通运输推荐性标准集中复审工作。根据复审结论决定废止《围油栏》等8项交通运输行业标准(见下图)。

卡友注意! 交通部新发42项运输业标准

废止的标准自本公告发布之日起停止施行。

交通运输部
2018年8月29日

注:本文内容转载自其它媒体,转载请尊重版权保留出处,一切法律责任自负。卡车之家登载此文出于传递更多信息之目的,并不意味着赞同其观点或证实其描述,也不代表本网对其真实性负责。您若对该稿件内容有任何疑问或质疑,请即与卡车之家联系,本网将迅速给您回应并做处理。

条网友评论

下一篇

汉马国六发动机钢全线配套钢活塞

9月3日,公司汉马国六发动机钢活塞全线配套启动仪式在辉门东西(青岛)活塞有限公司隆重举行.集团公司董事长刘汉如、发动机分公司总经理汪祥支、发动... 2018年09月06日
我要评论 意见反馈