卡车之家 来卡车之家App
及时获取
最新卡车资讯
你好, 网站地图
卡车之家,商用车互动服务平台 全国
选择地区
全国 北京 河北 江苏 浙江 山东 河南 广东 上海 四川 重庆 山西
扫码下载APP

微信扫一扫下载详情

关注微信

微信扫一扫关注详情

轻卡 重卡 微车 牵引车 载货车 自卸车 皮卡 挂车 专用车 总成/配件 电动车
卡车之家
您的当前位置:首页 > 政策法规 > 道路交通政策

超载一吨罚款500 7省开展超载货车整治

卡车之家
外貌協會的會長

做一个帅气的卡友很累,这点我真的深有体会。

随着疫情的逐渐好转,各地复工复产,司机们纷纷把自己的大货车开上路,准备大干一场。与此同时,超载超限的问题也愈发严重……

超载一吨罚款500 7省开展超载货车整治

为了治理大货车的违法行为,近日,云南、河北、吉林、哈尔滨、山东等全国7个省份开展超载超限专项整治行动。

吉林省为期3个月的“春雷行动”

为进一步加大对违法超限超载车辆治理力度,保障人民群众生命财产、公路设施和道路交通安全,从4月7日至6月30日,吉林省交通运输厅、吉林省公安厅联合开展为期三个月的春融期集中整治货车违法超限超载运输“春雷行动”。

整治行动重点

1、打击非法改装行为和“百吨王”车辆;

2、货车拒检、不通行高速公路专用检测车道,不听从高速公路劝返指挥、故意堵塞车道的行为;

3、恶意遮挡号牌、冲闯站卡、损坏相关设施设备等违法行为;

4、重点货运源头单位放行违法超限超载车辆出场(站)等违法行为。

超限禁入,一超四罚

对于大货车超载超限等行为,将严格实施“一超四罚”,并对货运源头企业周边超限超载运输情形严重的路段,有关部门加大联合流动稽查频次,强化对违法失信当事人的联合惩戒。除此之外,对进入高速公路的货车全面实施重量检测,实现“货车必检、超限禁入”。

哈尔滨市:制定货车“十个严禁”规定

近期,哈尔滨市交警部门针对建筑运输材料、残土、炉渣等大型货运车辆持续开展整治行动,针对大型货车容易出现的交通违法行为制定了大货车“十个严禁”管理规定。

超载一吨罚款500 7省开展超载货车整治

云南省:超载超限货车禁上高速

近日,云南省开展公路超限超载治理专项行动!公路货车严禁超限超载运输,未经称重检测或经称重检测违法超限超载的货车拒绝驶入高速公路。

超载一吨罚款500 7省开展超载货车整治

所有经过普通公路超限检测站的货运车辆,必须按规定进站接受检测。

1.未经称重检测的;经称重检测违法超限超载的。拒绝驶入高速公路

2.经检测认定为违法超限超载运输的,必须卸载后方可放行,并按规定实施处罚和记分,实行“一超四罚”,按规定纳入失信名单。不按规定进站的,按违反交通标志标线实施处罚和记分。

宁夏回族自自治区:货车超载直接罚货主!

3月1日起,最新修订的《宁夏回族自治区治理货运车辆超限超载办法(简称治超办法)》正式实施,新规对货车超限超载做出了明确规定。

超载一吨罚款500 7省开展超载货车整治

第二十八条:违反本办法规定,指使、强令货运车辆驾驶人违法超限运输货物的,由交通运输主管部门责令改正,处1万元以下罚款;情节严重的,处1万元以上3万元以下罚款。

第二十九条:违反本办法规定,货运车辆驾驶人驾驶违法超载货运车辆的,由公安机关交通管理部门责令消除违法行为,并按照下列规定予以处罚:

1、车辆载物超过核定载质量不满30%的,处200元罚款,一次记3分;

2、车辆载物超过核定载质量30%以上不满50%的,处500元罚款,一次记6分;

3、车辆载物超过核定载质量50%以上不满100%的,处1000元罚款,一次记6分;

4、车辆载物超过核定载质量100%的,处2000元罚款,一次记6分。

北京市:超1吨罚500,上限30000

3月20日,北京市交通委员会发布《关于公布北京市第三批公路货车超限不停车检测执法点位的通告》,表示2020年4月6日起,北京市第三批公路货车超限不停车检测执法设备启用。

超载一吨罚款500 7省开展超载货车整治

超载一吨罚款500 7省开展超载货车整治

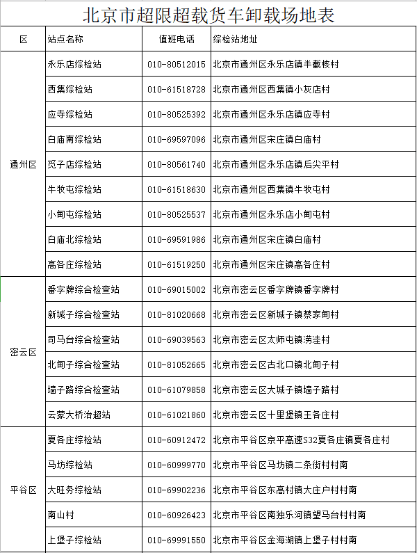
北京市超限超载货车卸载地址及联系电话表

依据《超限运输车辆行驶公路管理规定》(中华人民共和国交通运输部令2016年第62号)处理,车货总质量超过本规定第三条第一款第四项至第八项规定的限定标准,未超过1000千克的,予以警告;超过1000千克的,每超1000千克罚款500元,最高不得超过30000元的处罚。

河北省:电子抓拍超载货车

从3月10日起,河北高速交警就已经开始在在青银高速公路河北段开展交通秩序集中整治行动,该路段已被打造成首条“河北高速严管路段”,查处力度非常之大。

据官方公布的数据,从3月10日至29日,青银高速查处量居前三的违法行为是货车占道、违法停车、疲劳驾驶,其中货车占道13207起,违法停车160起,疲劳驾驶104起。

超载一吨罚款500 7省开展超载货车整治

青银高速抓拍及提示设备安装位置

山东省:高速超载不得超过5%

4月1日,山东省政府召开全省“公路服务品质提升年”活动动员部署视频会,对活动开展进行全面动员部署。山东省交通运输厅会同省有关部门,对照“国检”标准要求,制定了《“公路服务品质提升年活动”实施方案》。

超载一吨罚款500 7省开展超载货车整治

方案明确表示要增强公路治理能力。加快推进公路领域“放管服”改革,加强执法队伍建设,严格执法程序,路政案件结案率不低于95%,路损追偿率不低于90%。强化超限治理,确保高速公路超限车辆不超过0.5%,普通国省道超限车辆不超过2%,保护好路产路权。

随着超载超限现象的不断增多,全国多省重拳出击。这个节骨眼上,超载超限上路,不论是对货主还是对卡友们来说,面临的只能是比平时更加严格的处罚!

在这严打期间千万不要超载

卡友们相互转告!

文章标签:
条网友评论

下一篇

豪曼汽车邀您加盟:一起创造财富神话!

傻根遇见《天下无贼》一举成名方文山遇到周杰伦彼此成就武汉人民找到钟南山势必战胜病毒而你,选择豪曼定能与豪曼共创美好未来因为您们刚好需要我们... 2020年04月13日
我要评论 意见反馈