首页
>
卡车新闻
>
业界动态
>
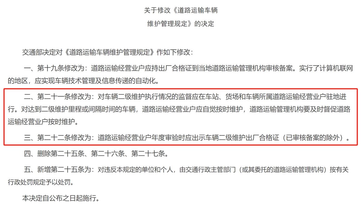
上世纪90年代交通部发文为二级维护定性
>
本文图片
上一张
下一张
上一张
下一张
点击图片查看下一张
《上世纪90年代交通部发文为二级维护定性》
图片列表
首页
>
卡车新闻
>
业界动态
>
上世纪90年代交通部发文为二级维护定性
>
本文图片