来卡车之家App
简单的心境才能拥有快乐的心情
2020年冷链市场规模接近4000亿元,冷库容量突破了7000万吨,冷藏车保有量达到了26万辆,5年的时间冷藏车从9万辆涨到了26万辆,几乎番了3番。
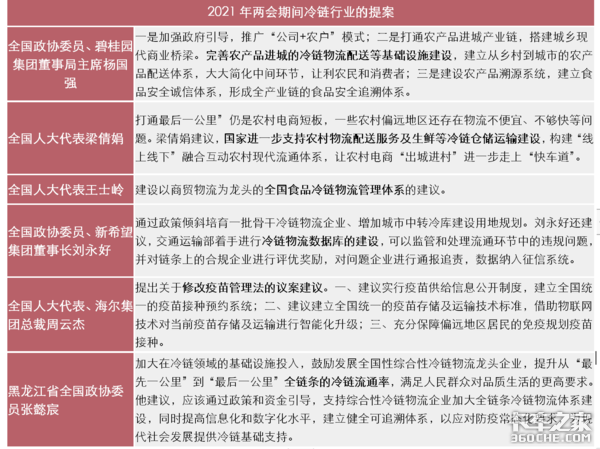
疫情之下冷链成了社会刚需,行业基础设施迎来爆发式增长,这背后政策推动也不容小觑,2021年两会期间关于冷链行业的提案就6个,3月22日国务院印发《关于实现巩固拓展脱贫攻坚成果同乡村振兴有效衔接的意见》也明确提出了加快农村地区冷链物流基础设施建设。
政策利好外加强劲的市场需求让冷链行业步入快车道,尤其是医药冷链。不过冷链行业需求暴增给冷藏车生产制造企业带来巨大压力,底盘、冷机、货箱组装慢、整车交付时间长、上装、底盘、冷机分开维保的,可靠性也打折,眼下冷藏车原材料涨幅大推高了购车成本、本身医药冷链投入多、门槛高,规模化发展一直受限,未来医药冷链的发展依旧是任重道远。

● 央视报道疫苗冷藏车订单爆棚 交付时间长、生产企业压力大
眼下交通运输部为保障疫苗运输,设立专业通道保证疫苗运输车辆路劝优先,疫苗运输免高速通行费,使用ETC通行直接凭调运单办理退费手续。同时了推动新冠病毒疫苗货物运输供需对接,组织有关行业协会和新冠病毒疫苗研发生产企业,遴选了28家道路运输企业,拟作为第一批新冠病毒疫苗货物道路运输重点联系企业。

对接企业已经开始高负荷运作,日运量接近百万支,不过新冠疫苗接种需求高达18亿剂,庞大的接种需求巨额的配送量需要数量惊人的运力和疫苗冷藏车做支撑。一辆疫苗冷藏车温控要求更高、气密性要求更强、隔热工艺更严苛,安全标准更高,自然比普通的冷藏车生产周期更长。同时一辆专用的疫苗冷链车要求恒温保持在2度到8度之间,并不是所有的冷藏车都可以作为替代使用。
据业内人士预测新冠疫苗的运力需求将在下半年集中爆发,眼下疫苗冷藏车的提前购置已经进入高峰期,生产企业订单爆棚、交付期限长,产需不对等成了常态。一方面是疫苗冷藏车订单量大且急,另一方面是底盘、冷机、上装难以整车一体化交付,同时原材料价格涨幅达到了30%、发泡料价格上涨高达50%,成本上涨也让生产厂家压力重重,目前生产企业加班加点每天排5台已经是极限了,眼下原材料成本上涨,一体化交付难,供需不对等严重制约了疫苗冷藏车保有量的增加也制约了疫苗配送效率。


● 光疫苗冷藏车保有量提升不够 医药行业的规模化发展痛点多
每年全球50%的疫苗就是因为温控有问题导致失效,疫苗运输温控是难点,全程不断链更是关键。眼下新冠疫苗运输中,疫苗冷链车需求暴增,但要保证疫苗的安全性,满足庞大的接种需求、巨额的配送量,光靠疫苗冷藏车保有量提升远远不够,疫苗追溯系统、实时温湿度监控系统以及覆盖范围广泛的医药仓库都是必须的。
目前只有医药行业的龙头,国药、九州通到顺丰是从硬件到软件武装到牙齿,包括GSP冷库、疫苗冷藏车、覆盖98%以上行政区域的物流网络、再到疫苗追溯系统、实时温湿度监控系统,还有分布广泛的医药仓满足疫苗配送的时效性和安全性,不过它们不少技术需要自主研发的,光一个医药仓库就需要上百万的投入,投入多、技术门槛高,一定程度上也在制约着医药冷链行业的规模化发展也影响疫苗配送效率。

如今疫苗冷藏车供需不对等,底盘、上装、冷机分开组装,原材料涨幅大、交付时间长,有些上装、底盘、冷机分开维保的,可靠性也打折,如何实现一体化交付缩短生产周期、提升车辆的可靠性是各大疫苗冷藏车生产企业研发的重心,除此之外医药冷链行业规模化发展需要软硬件兼备,投入多、技术门槛高的行业痛点也亟待突破。(文/卡家号:林晋)
小尺寸来袭!皮卡新风潮或引行业剧变?
皮卡这两年的发展可以说是风生水起,从长城炮到最近上市的福田大将军,国产皮卡受到了不断的好评.而在路上,我们也能越来越频繁的见到皮卡出现.在这里... 2021年04月08日