卡车之家 来卡车之家App
及时获取
最新卡车资讯
你好, 网站地图
卡车之家,商用车互动服务平台 全国
选择地区
全国 北京 河北 江苏 浙江 山东 河南 广东 上海 四川 重庆 山西
扫码下载APP

微信扫一扫下载详情

关注微信

微信扫一扫关注详情

轻卡 重卡 微车 牵引车 载货车 自卸车 皮卡 挂车 专用车 总成/配件 电动车
卡车之家
您的当前位置:首页 > 政策法规 > 产业政策

6月1日起 制动衬片纳入3C强制认证管理

6月1日起 制动衬片纳入3C强制认证管理

【卡车之家 原创】日前,国家市场监督管理总局在其官网上发布公开信息,自2020年6月1日起,汽车用制动器衬片将纳入CCC认证管理范围,将汽车用制动器衬片由之前的生产许可管理,转为强制性(CCC)认证管理。

6月1日起 制动衬片纳入3C强制认证管理

也就是说,2021年6月1日之后,如果制动器衬片产品没有通过3C强制性认证,那么将不得出厂、销售、进口或在其他经营活动中使用。(文/朱鹏飞)

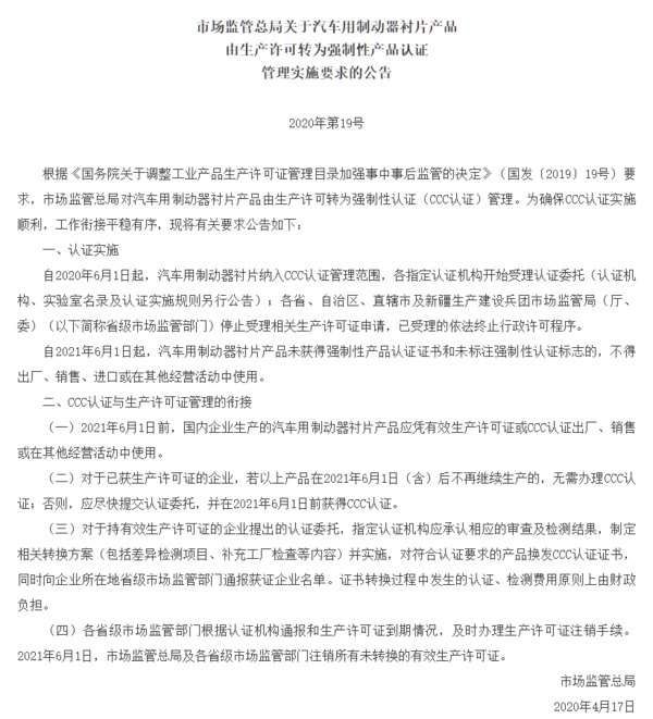
公告全文如下:

根据《国务院关于调整工业产品生产许可证管理目录加强事中事后监管的决定》(国发〔2019〕19号)要求,市场监管总局对汽车用制动器衬片产品由生产许可转为强制性认证(CCC认证)管理。为确保CCC认证实施顺利,工作衔接平稳有序,现将有关要求公告如下:

  一、认证实施

  自2020年6月1日起,汽车用制动器衬片纳入CCC认证管理范围,各指定认证机构开始受理认证委托(认证机构、实验室名录及认证实施规则另行公告);各省、自治区、直辖市及新疆生产建设兵团市场监管局(厅、委)(以下简称省级市场监管部门)停止受理相关生产许可证申请,已受理的依法终止行政许可程序。

  自2021年6月1日起,汽车用制动器衬片产品未获得强制性产品认证证书和未标注强制性认证标志的,不得出厂、销售、进口或在其他经营活动中使用。

  二、CCC认证与生产许可证管理的衔接

  (一)2021年6月1日前,国内企业生产的汽车用制动器衬片产品应凭有效生产许可证或CCC认证出厂、销售或在其他经营活动中使用。

  (二)对于已获生产许可证的企业,若以上产品在2021年6月1日(含)后不再继续生产的,无需办理CCC认证;否则,应尽快提交认证委托,并在2021年6月1日前获得CCC认证。

  (三)对于持有效生产许可证的企业提出的认证委托,指定认证机构应承认相应的审查及检测结果,制定相关转换方案(包括差异检测项目、补充工厂检查等内容)并实施,对符合认证要求的产品换发CCC认证证书,同时向企业所在地省级市场监管部门通报获证企业名单。证书转换过程中发生的认证、检测费用原则上由财政负担。

  (四)各省级市场监管部门根据认证机构通报和生产许可证到期情况,及时办理生产许可证注销手续。2021年6月1日,市场监管总局及各省级市场监管部门注销所有未转换的有效生产许可证。

                                                                      市场监管总局

                                                                      2020年4月17日

条网友评论

下一篇

新车优惠 唐山风云载货车仅售5.69万元

据本站最新消息,2020年04月20日时风 风云 129马力 3.6米单排栏板小卡新车抵达唐山市丰润区荣诚汽车销售有限公司(时风),官方建议零售价5.69万元,... 2020年04月21日
我要评论 意见反馈