卡车之家 来卡车之家App
及时获取
最新卡车资讯
你好, 网站地图
卡车之家,商用车互动服务平台 全国
选择地区
全国 北京 河北 江苏 浙江 山东 河南 广东 上海 四川 重庆 山西
扫码下载APP

微信扫一扫下载详情

关注微信

微信扫一扫关注详情

轻卡 重卡 微车 牵引车 载货车 自卸车 皮卡 挂车 专用车 总成/配件 电动车
卡车之家
您的当前位置:首页 > 政策法规 > 道路交通政策

G35济广高速郓城收费站 封闭施工4个月

卡车之家
外貌協會的會長

做一个帅气的卡友很累,这点我真的深有体会。

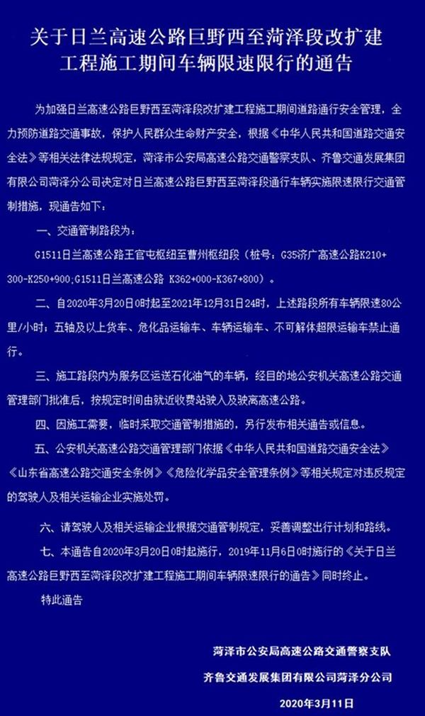
为加强日兰高速公路巨野西至菏泽段改扩建工程施工期间道路通行安全管理,全力预防道路交通事故,保护人民群众生命财产安全,根据《中华人民共和国道路交通安全法》等相关法律法规规定,菏泽市公安局高速公路交通警察支队、齐鲁交通发展集团有限公司菏泽分公司决定对日兰高速公路巨野西至菏泽段通行车辆实施限速限行交通管制措施,现通告如下:

G35济广高速郓城收费站 封闭施工4个月

一、交通管制路段为:G1511日兰高速公路王官屯枢纽至曹州枢纽段(桩号:G35济广高速公路 K210+300-K250+900;G1511日兰高速公路 K362+000-K367+800)。

二、自2020年3月20日0时起至2021年12月31日24时,上述路段所有车辆限速80公里/小时;五轴及以上货车、危化品运输车、车辆运输车、不可解体超限运输车禁止通行。

三、施工路段内为服务区运送石化油气的车辆,经目的地公安机关高速公路交通管理部门批准后,按规定时间由就近收费站驶入及驶离高速公路。

四、因施工需要,临时采取交通管制措施的,另行发布相关通告或信息。

五、公安机关高速公路交通管理部门依据《中华人民共和国道路交通安全法》《山东省高速公路交通安全条例》《危险化学品安全管理条例》等相关规定对违反规定的驾驶人及相关运输企业实施处罚。

六、请驾驶人及相关运输企业根据交通管制规定,妥善调整出行计划和路线。

七、本通告自2020年3月20日0时起施行,2019年11月6日0时施行的《关于日兰高速公路巨野西至菏泽段改扩建工程施工期间车辆限速限行的通告》同时终止。

条网友评论

下一篇

拉砂货车“吃撑”罗江交警将其逮个正着

3月10日,一辆超载重型自卸货车一路任性抛洒滴漏行驶至绵罗路时,被罗江巡逻交警查获,经过磅该车超载30.06吨.当天上午9时55分许,德阳市公安局罗江区... 2020年03月12日
我要评论 意见反馈