卡车之家 来卡车之家App
及时获取
最新卡车资讯
你好, 网站地图
卡车之家,商用车互动服务平台 全国
选择地区
全国 北京 河北 江苏 浙江 山东 河南 广东 上海 四川 重庆 山西
扫码下载APP

微信扫一扫下载详情

关注微信

微信扫一扫关注详情

轻卡 重卡 微车 牵引车 载货车 自卸车 皮卡 挂车 专用车 总成/配件 电动车
卡车之家
您的当前位置:首页 > 政策法规 > 道路交通政策

2月10日起 南充关闭12个高速公路收费站

卡车之家
外貌協會的會長

做一个帅气的卡友很累,这点我真的深有体会。

笔从南充市应对新冠肺炎疫情应急指挥部获悉,自2月10日起,南充市境内部分高速公路收费站出入口设置短期优化,具体情况如下:

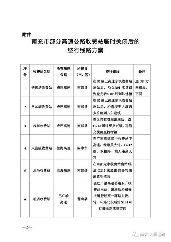
临时关闭成巴高速铁佛堂、八尔湖、槐树,兰海高速天宫院、流马,巴南广高速新店、星火、福德,南大梁高速利溪,遂西高速七宝寺、常林,绵西高速仁和共12个收费站。临时关闭期间做好宣传引导和公示公告,待疫情消除后,尽快恢复正常。

实施临时管控期间,上述收费站禁止车辆上、下高速公路(执行应急任务的警车、消防车、工程抢险车、应急医疗物资运输车、基本生活保障供给车和指挥工作用车除外)。

2月10日起 南充关闭12个高速公路收费站

2月10日起 南充关闭12个高速公路收费站

2月10日起 南充关闭12个高速公路收费站

此外,南充市交通运输局也在官网就南充部分高速公路收费站临时关闭后绕行线路方案进行了公告。

条网友评论

下一篇

吉林:65个高速公路收费站全部解除封闭

2月8日,吉林省政府办公厅发出通知,按照国务院关于统筹做好疫情防控和交通运输保障工作部署,确保公路路网畅通和人员车辆正常通行.按照通知要求,2月9... 2020年02月10日
我要评论 意见反馈