来卡车之家App
中国首个卡车司机公益项目,助卡车司机车安
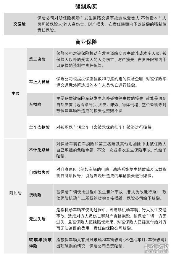
作为高危职业,大部分卡车司机为了安全着想,会购买各类保险。但据调查,发生交通事故时,近三成的卡车司机会选择“私了”,而不愿意“走保险”,只因为保险里的坑太多,理赔不易。
保费高、保险公司推诿、保险只对大事故有用……今天我们就来看一看保险中的这些坑。
司机间曾有句玩笑话:“千万别跟货车较劲,保险全的很,不怕撞死你。”
根据传化慈善基金会公益研究院“中国卡车司机调研课题组”所著的《中国卡车司机调查报告NO.1——卡车司机的群体特征与劳动过程》(以下简称《报告》)。
大部分卡车司机购买了各种商业保险,其中购买最多的三个保险为意外伤害险、第三者责任险和车上人员责任险,分别占24.6% 、22%和19.7%。
司机们购买的保险往往不只一种。石家庄的乔师傅就购买了所谓的“全险”:第三者险、车损险、车上人员险、不计免赔险,而张掖苗师傅、武威张师傅购买的商业保险多达6种。
当下,市场上有关货车的保险也品类繁多。

苗师傅表示,司机一般根据需要选择保险,但新车一年下来保费基本要2万多。张师傅说,车子折旧最不能容忍,车年限越长,车损赔付越低,“一个车头三十多万,六七年后保费一万多,但车头事故报废最高只能赔六七万。”
乔师傅曾算过一笔账,在不出险的情况下,平均下来一年,保费差不多占了当年车值的六分之一。
如果是贷款买车,保费就更高了。为了保证贷款的顺利收回,买车者被要求挂靠在公司名下,同时购买更多的保险,比如全车盗抢险,而且保险的第一受益人必须是挂靠公司。
更有挂靠公司与保险公司沆瀣一气,对每一位挂靠的卡车司机收取不菲的保险费用,其实根本没有按规定为其购买保险。
根据《报告》,如果发生一般交通事故(造成重伤1至2人,或者轻伤3人以上,或者财产损失不足3万元的事故), 64.8%的卡车司机选择“走保险”,32.3%选择私了”。
如果发生重大交通事故(造成死亡1至2人,或者重伤3人以上10人以下,或者财产损失3万元以上不足6万元的事故),92.5%的卡车司机选择“走保险”,4.4%“私了”。

无论一般交通事故还是重大交通事故,卡车司机的第一处理手段为出险。但是相比重大交通事故,在一般交通事故中卡车司机更倾向于私了的处理方式。这是卡车司机和物流从业者基于理性思考后的选择。
淄博的物流公司老板王师傅告诉课题组,买保险是为了防止重大交通事故,一般小刮、小擦,3000、2000元都会选择私了。因为如果选择走保险,出险次数达到3 次,下一年的保费就要上调。
调查过程中,很多卡车司机也都持有相同的观念:保险不用最好,买保险就没有想到要用。保险是为了预防大事故,小事故能承担就承担。同时,出险的周期太长,各种成本考虑让卡车司机在在权衡之下做出选择,不到不得已的情况,不会使用保险。
然而,报案出险只是刚开始,后面则是与保险公司漫长的“斗智斗勇”。苗师傅说,一旦出事,很多保险公司瞒天过海,能不赔尽量推脱。
“我们车之前出了一个事故,保险公司找各种理由不赔,我一边学保险条例一边跟他们理论,最终才赔了70%。”
针对上述问题,课题组呼吁:
卡车司机们要根据自身情况选择最合适的险种,并在签订合同时,厘清各相关条款。
保险行业也要加强规范操作,保证客户的合法权益。

关于传化·安心驿站
全国首个服务于3000万卡车司机的公益项目,以“互联网+社区运营”,支持卡车司机互帮互助,追求“车安、家安、心安”。目前,已组建安心驿站281个,281名优秀卡车司机成为驿站长,11000余名卡车司机成为好站友。
传化安心驿站,中国第一个面向卡车司机的公益项目,助卡车司机车安、家安、心安。(文/卡车之家特约作者:传化安心驿站)
人们要吃猪肉 8x4肉挂车能不能再火一次
受GB1589-2016和921治超新政的影响,人人都说8x4载货车要被取代、或面临淘汰.但在刚刚结束的2019中食展上,我们发现:各家展位上的8x4冷藏车明显增多... 2019年05月29日